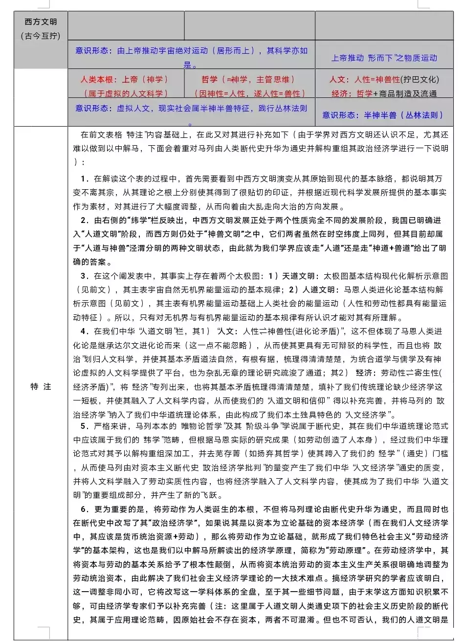
段修斌:再谈中华文明意识形态与信仰_7.东方文化_蓝星新时代网
繁體中文
当前位置:首页 > 世界文化和平统一 > 7.东方文化 > 详细内容
段修斌:再谈中华文明意识形态与信仰
发布时间:2024/6/17  阅读次数:2146  字体大小: 【】 【】【

   段修斌:再谈中华文明意识形态与信仰

     原创  大道研讨团  大道中合  2024-06-16     陕西

图片

     伴随着历史的发展,目前世界经济与科学可以说已基本实现了全球化,然而世界文明发展则远未全球化,其属于人类历史发展一块明显的短板,而怎样补齐这块短板,这就触碰到了我们韬光养晦以来所避讳的意识形态和信仰问题。但重提这一问题并非是为了搞中西方文明对抗,而是通过深入剖析促成它们相互取长补短,并逐步形成共识,这就需要根据近现代科学考察结合我们本土理论思维对“意识形态与信仰”基本概念进行一下梳理,先在我们国内(看能否)形成统一共识,从而使其既能够贯通古今又能够融通中外,并运用其与各种文明进行交流互鉴,向着更加进步的方向共同发展。

意识形态与信仰,它属于诠释文明性质最闪亮的名片,如世俗与宗教文明、无神论与有神论文明,还有基督教文明、东正教文明和伊斯兰教文明等,由此它们便形成了认知宇宙自然和人类自身一个个不同的族群,相互之间存在着意识形态与信仰壁垒,对文明的全球化产生了不利影响,为促进人类文明的共同发展,我国政治家曾发出了全球文明倡议,并得到了许多国家的积极响应,最近联合国大会也通过决议,决定将6月10日设立为“文明对话国际日”,从而为维护世界和平、促进共同发展、增进人类福祉、实现共同进步,为文明全球化迈出了可喜的一步。
近现代以来,我国的学术理论和文化由于缺少自己的根脉,一直处于漂浮不定的浮萍状态,也总是跟不上时代的发展,在前文《中华文明大破大立,强势复兴(内部讨论稿)》中,曾对宇宙观和人类观进行过梳理并谈了点看法,也曾就人道文明课题对意识形态尝试着进行过梳理(因其涉及一些敏感的政治问题,被告知“不宜发表”),最近由于补学了我国的四书五经课程,也拜读了一些其它资料,并在微信群中进行过一些讨论,所以想就其继续综合性谈点看法供大家参考。也由于本文仍涉及一些敏感的政治问题,所以仍以内部讨论稿的形式呈现给大家进行讨论。
一、中华文明需确立自己的意识形态与信仰
长期以来,西方一直在指责我们中国没有信仰,而国内一些学者也认为我们自己“没有精神家园”,对此,有些学者虽然拿我们的“天道信仰”予以应付,但效果并不理想,我们国内宗教信仰沉渣仍然继续泛起,西方的宗教文明也照样向我国基层进行渗透,即便在我们党内,虽然一直在强调“马克思主义信仰”,然而有些党员干部却“不信马列信鬼神、不信真理信金钱”,其说明我们的意识形态和信仰教育的确存在着问题,这就不得不引起我们深刻的反思。
由于在对中西方文明考察与梳理中与我国学界的通用做法有所不同,本文属于顺从宇宙自然和人类本根脉络沿袭过来的一条通道(如“透过本质看现象”),由此其所运用的思路和一些概念也就不同,但其所得出的结果却与我国的政治指导大同小异,基本相符,并对其从另一视角给予了尝试性验证与贯彻落实,为保持探索的连续性,所以本文仍沿用前面的做法给予阐述,算是抛砖引玉,如有不妥,欢迎大家给予批评指正。
(一)先将“意识形态”概念给予本土化
据资料反映,我国的意识形态与信仰属于外来语,并且主要源于哲学(其在根脉上与神学存在着不可分割的内在联系),而我国因不属于宗教文明,也从无哲学,所以历史上对其并不太重视,西方说我国没有信仰情有可原,但也不得不承认,在世界普遍运用意识形态与信仰进行文明博弈的当下,我们中华文明也需要更加明确地亮明自己的意识形态与信仰。
先请参考下面的附表,意识形态与信仰属于既深嵌于理论深层又浮现于社会现象的一种概念,其直接反映着不同文明和理论的性质,在我们本土理论体系被西方哲学彻底阉割的情势下自然不会存在我们自己独立的意识形态与信仰。再看哲学的意识形态与信仰,虽然其号称“唯物”,但不管其说的如何天花乱坠,由于其只见“纬地”而从不“经天”,从不追究宇宙自然的绝对运动及其成因,所以其意识形态与信仰仍然留给了上帝,由此哲学与神学存在着不可分割的内在联系。
据《意识形态原理》介绍:“意识形态,哲学范畴词汇,是指一种观念的集合。也可以理解为对事物的理解、认知,它是一种对事物的感观思想,它是观念、观点、概念、思想、价值观等要素的总和。意识形态不是人脑中固有的,而是源于社会而存在。人的意识形态受思维能力、环境、信息(教育、宣传)、价值取向等因素影响。不同的意识形态,对同一种事物的理解、认知也不同”,由此可以看出,其“意识形态不是人脑中固有的,而是源于社会而存在”,并非道法自然,具有明显的(社会)人为因素。然而根据我们中华理论范式的梳理则说明,意识形态则属于我们中华文明理论中“太极+阴阳”概括的范畴,用以表达对自然和人类基本认知的一种思想和思维活动,其与基本矛盾运动合而为一,我们将其引用过来经改造后完全可以为我所用,不但可以直扣西方文明的底盘,并将西方哲学难以理清的基本概念给予更清楚表达,而且也可以将中西方文明运动发展的基本脉络梳理清楚,有助于我们古老理论的现代化,也有助于马克思主义意识形态本土化的准确表达,更有助于我们大中小学思政课教育和社会的教化,比如对“无神论⇌有神论”的基本认知、对“阴气⇌阳气”的基本认知、对“人性+劳动性⇌神兽性+寄生性”的基本认知等,使这些基本概念既能够“经天”又能够“纬地”,并且相互处于对立统一的运动之中,下面附表就曾对中西方意识形态与信仰进行过尝试性梳理,比如在直根系宇宙学大类上除将中西方文明区分为“无神论与有神论”之外,也在其侧根系的人类学基本矛盾运动中将其区分为“人道文明(信仰)与神兽文明(信仰)”,并对其都梳理得清清楚楚,明明白白,也请大家予以参考。
(二)“天道文明”属于我们中华文明的本根,而“人道文明”才属于其繁花盛开的华盖
在此首先提示一句,由于探讨的路径不同,有些基本概念与目前学界自然也就有所出入,但也正好可以与其进行相互补充并相互印证,比如我国政治家倡导的“人类文明新形态”,应该指的就是本文所述“人道文明”,即下面所要继续探讨的“人类学系统论”。
通过考察说明,无论是我国儒道释还是各种宗教神学,也无论其性质属于世俗还是虚拟,它们都是以宇宙学垫底或搭台,而上演戏码基本都属于人类学(主要内容为人文科学),这里才属于各种文明信仰的交汇之地,所以才说:“人道文明”才属于我们中华文明繁花盛开的华盖,本文自然也不会放弃人类文明汇集的这一战略要冲。
我们传统理论不像现代分科那样紊乱,其一部《易经》(或周易)便“涵盖万有,纲纪群伦”,因其绝对运动掌控着所有运动的总枢机。继而老子曾将其区分为“天道、地道、人道”,从而更加明确了其理论体系的系统性,而现代受西学影响则分科有些乱,掺杂着一些宗教神学的人为因素(哲学实质上就是其中之一)。然而根据科学考察,宇宙能量运动存在着主线与辅线之分:无机界为其运动主线,而有机界则属于由无机界能量运动主线所衍生的运动辅线,在其完成其生命运动旅程后重又回归无机界。而在有机界生命运动中,其又由单细胞进化出多细胞生物,存在着微生物、植物、动物和人类之别,而我们所研究的人类学(或社会科学)则隶属于宇宙能量运动中的辅线,其属于生命运动中最难的学科,曾演绎出最复杂的生命运动,这也属于我们最需要搞清楚的一个领域,因其与我们人类的存在、运动与发展直接相关。由此,根据近现代科学发展,有两大学科便成为我们研究的重点,其也与我们的意识形态与信仰直接相关:
1.宇宙学系统论(同传统天道文明信仰,属“经天纬地”之理科)。由于文明与信仰紧密联系在一起,所以我们古代便由天道文明产生了“天道信仰”,这是一直所公认的。然而由于近现代以来西学东渐,其神学、哲学、科学一起来袭,出现了“乱拳打死老师傅”的一幕,将我们的天道信仰给屏蔽了,导致出现了我们中华文明“没有信仰”的诟病。
注意:1)我国古代的“地道”相当于现代的物理学,其被归并到宇宙学“形而下者之器”现象学之中了。2)我国太极图八卦中“乾坤”两挂的基本含义是“经天纬地”,除提示我们“本质与现象”观察分析和思维规律外,也意味着宇宙中所有事物的运动都处于宇宙的绝对运动与天体相互之间的相对运动统摄之下,其不但属于“普遍联系的观点”,而且还存在着主次之别,并且其“乾坤”等运动环环相生相扣,实质上较西方辩证法更为先进,但遗憾的是没能将其现代化。
2.人类学系统论(现代化人道文明信仰,属文理兼备)。这一学科名称的由来与确定,其根据有四:
(1)“人类学”符合生命进化逻辑。经科学考察,地球生物界存在着微生物、植物、动物和人类之别,它们之间存在着生命由低级向高级不断进化的逻辑关系,也反映着人类对无机界与有机界自然环境的依存关系(我国对生存环境的治理以及植树造林和保护动植物等都与此相关),由此以“人类学系统论”称谓替代目前的社会科学(其主要研究商品生产与流通中人与人之间的关系),既符合近现代科学发展的基本事实,也符合我们特色社会主义运行的实际,其含义也较社会科学既深且广,既包括人与自然的关系,也包括我们儒学的“修身”和人与人之间的社会关系。
(2)“人道文明”隶属中华道统传承体系。上面已将自然科学归类于我们道统的天道文明,其社会科学自然应归类于我们的人道文明。
(3)“现代化人道文明”由马列本土化一槌定音。通过学习我们的四书五经,其内容基本都属于人文科学,但由于其缺失人类诞生本根和经济学学科设置,其头绪仍有待理顺,其空谈内容也有待充实,称“人道文明”有些牵强(比如其“善”和“道德”缺失劳动性内涵),经马列本土化后才使其得以补充完善,从而形成了系统非常完备的人类学理论体系,由此才使我们的人道文明及其信仰最终实现了现代化定型,并定准了基调。
(4)“人道文明”符合国际共识。然而“人道”概念毕竟源出于我们中华文明,其早已远播于海外形成了国际影响,比如西方在其文艺复兴时期,就曾借用我国的人道概念形成了“人道主义”,用以反抗其宗教的“神道主义”,其实质上已属于一种国际共识,并且至今世界通用(如“人道救援”等),所以将人道主义与人道文明相贯通,并隶属于人道文明也属自然。
还有,“人道文明”也属于对我国政治指导的贯彻落实,其需要另立一小节予以说明。
3.精神文明+物质文明合称为“人道文明”。在我们中华语境中,“文明”属于通史范畴。在改革开放初期,我们党将改开探索命名为“中国特色社会主义”,要求“物质文明与精神文明两手抓”,这些基本概念都属于我们中华语境中的产物,其就像毛泽东思想一样,首先应该将两个文明概念放在我们中华语境中予以理解并阐释,其都具有浓重的中国底色,都与我们“日用而不知”的中华文明通史内容联系在一起,否则就难以将其学深悟透。
十八大以来,我们党又相继提出了“四个自信”、“人类命运共同体”、“人类文明新形态”、“中华民族现代文明”、“全球文明倡议”、“人文经济学”等,其与以上概念实质上都一脉相承,与我们根据基础科学考察与马列本土化从其本根上所推导出的结果基本相符,请参见下面附表。
政治认知与基础科学初步考察结果基本相符,这绝非巧合,而是根据实事求是和道法自然基本原则,从两条不同通道进行探索所形成的相互印证,由此也形成了“上下同欲”的理想状态,说明其也做好了打(文明)大仗的思想和理论准备(有备无患,反而会促成问题的和平解决)。
由此,我们党所特别重视精神文明+物质文明建设的原因就很清楚了,因为其既全面又深刻,也非常符合我国社会运动的实际,与我们从另一通道所推导出的结果完全吻合,使它们两者相互之间都得到了明确的印证,而且文理兼备,由此就使我们中华文明的意识形态和信仰进一步明确起来了。
(三)续谈中华人道文明之文理兼备话题
注:为配合阐述意识形态与信仰内容,也为了叙述的便利,下面有时会以“天道文明”代称宇宙学系统论,而以“人道文明”代称人类学系统论,这样既容易与我们传统的道统理论体系一脉相承,也容易与我们党的政治指导保持一致。
承接以上研讨,我们中华“人道文明=精神文明+物质文明=人文经济学”这一等式仍需要进一步说明如下。
对于我们古老的易经,本人原本并不太理解(也只是了解点“飞龙在天”等,并没太细究),而是在对近现代科学学习与考察基础上,通过其反映出来的基本轮廓发现其与我们古老的太极图及其理论体系能够对上号,由此才对易经和道德经等学了点皮毛。由于其是以宇宙诞生、存在和运动的基本事实为依据重构理论体系,所以其与我们古籍中对其的解读不尽相同,由此才窥斑见豹,窥探到我们古圣先贤先是由“1→0”逆序追根究底,然后再运用“颠倒颠”思维将其转化为自然“0→1”的顺序运动逻辑构建理论体系,从而形成了我们中华道统理论体系构建的基本思路,由此而从根部梳理出其理科与文科,并梳理出中华人类学系统论需要文理兼备,从而产生了人道文明和信仰及其人文经济学,虽然其概念的称谓由于梳理的路径不同与目前学界有所区别,但其实质内容则与我们党所要求的“精神文明+物质文明”是一致的,也可以说其属于我们党政治指导下具体贯彻落实的产物,下面就不揣浅陋,再对其概略性谈点看法供大家参考。
1.中华人道文明涵盖的基本内容。我们中华人道文明(人类学系统论)包含着既相互联系又相互区别的两大分支:1)文科:人文科学,2)理科:经济学,我们党称其为“人文经济学”,其概念简明而扼要,说明其包含着人类文明的一切成果,内容非常广泛,需要我们更深入地加以理解与领悟。
(1)文科:人文科学。通过马列本土化确立了“劳动”属于人类诞生本根,它补充完善了我们传统儒道释所缺失的那块短板,将人文科学的基本矛盾确立为“人性与神兽性的对立统一运动”,并为人性注入了实质性的“劳动”内涵,其不但将我们党的24字价值观整合了进去,而且也将儒学的“仁义礼智信,温良恭俭让”和宗教神学的“真善美”等整合成了一体,由此就将它们主旨“管人”的内容全部统合在了一起,从而使我们传统与现代的人文科学和精神文明获得了极强的生命力,并在世界文明之林中站上了历史的制高点,由此可以俯视古今中外所有文明。
这里实质属于马列本土化最重要的部分(其地位在经济学之上),由于其站上了世界文明的制高点,它便可以对其它文明的“神性与魔性”等进行改造并收编,从而使其合而为一,包括西方的基督教文明、中东的伊斯兰文明、印度的印度教文明等,都在其改造并收编之列,其意义非常重大。
(2)理科:经济学。根据“劳动创造了人本身”基本观点,结合我们的人文科学,经济学的基本矛盾便由“阶级斗争”深化为:“劳动性与寄生性的对立统一运动”,这一点并不难理解。由于经济学需要认知并改造自然,所以其必然需要掌握一定的理科知识,但理科与经济学既相互联系又相互区别,如果说理科以认知自然为主,那么经济学则需在顺应自然规律基础上主要以改造并保护自然为主(如我国的“绿色发展”等),这就是它们两者之间的不同。
除人类学外,我国的中医药学也属于文理兼备,范仲淹“不为良相,愿为良医”之说便道出了其文理兼备的特征,在拜读黄帝内经和中医药学原理时便能明显地感觉出来。
由此,我们党特别重视精神文明+物质文明建设及其人文经济学的原因就很清楚了,因为它不但关系到我们中华文明的意识形态与信仰,而且文理兼备,可以综合性促进理科与文科的协调发展,从而带动全盘。
2.中华人道文明才属于对冲西方意识形态与信仰的理论载体。实事求是地讲,纵观我们中华文明整部历史,从没有一种外来文明像西方宗教神学对我国形成了那样深刻的影响,因为其裹着一层“科学进步”的外衣,具有很强的迷惑性,从而使我们自觉与不自觉地接受了它们的教化,导致我们渊源流长的古老文明几乎遭遇灭顶之灾。
根据考察,所谓“神学”一般都是将生命置于自然运动之上管天管地,但其实质上其目的是要管人,因其既要管天管地又要管人,所以其便对一些基本概念努力捣浆糊,比如“文明≈文化”、“世界≈宇宙”、“世界观≈宇宙观”等,由此说明其神学的“第一粒扣子”实质扣得是人类学,与宇宙学无关,所以在梳理我们传统理论与近现代科学发展所反映出来的一些基本事实的过程中,其也肩负着对一些基本概念给予拨乱反正的责任,同时也将我们现代化的人道文明(即人类学)与西方宗教的“神道文明”发生了直接对冲的关系,并“对症下药”,从而对其产生了“药到病除”的奇效,这也就是本文再次特别强调我们人道文明和人道信仰的用意所在。
也请参考下面的附表,在政治家文化思想的指导下,其曾对我们中华文明的基本内容进行过“由厚到薄”的浓缩,并将其系统性理论体系凝练为我们中华典型的道统理论范式,不但对我们古老文明整体给予了现代化翻新,而且也对西方神哲科理论体系从根基上给予了彻底的颠覆,从而一举夺回了我们自己的文明和文化话语权,意味着其再次迎来了又一轮强势复兴。(在此也补充一句,我国政治指导采取了先易后难的基本策略,目前先抓住科学与经济发展的战略机遇期优先推动我国经济的高质量发展,这属于我们中华文明的一种政治智慧,所以应该服从中央的统一领导。)
在此也实话实说,阐发表在其系统梳理我们古老文明核心内容基础上,也曾经历过与有神论和西方哲学等辩论中一系列“军阀混战”,并经历过反复打磨,它并非温室里未经风雨的那种“花朵”,其能够存活下来并茁壮成长本身就很能说明问题,相信其也应该能经得住历史的严格检验与考核,我们对此应充满信心。
(四)运用中庸之道,以保障人类文明新形态繁花盛开
在此再谈中庸之道,其不同于和稀泥那种庸俗性理解,而是根据近现代科学发展所反映出来的基本事实,在重构现代化理论体系基础上对各种理论进行考察筛选,根据其优长进行甄别后择优录取,并对其各自的缺欠与不足给予补充完善,从而做到洋为中用,古为今用,并能够集众家之长,摒众家之短,从而形成一种不偏不倚的现代化理论体系。
以上在阐述我们人道文明或人类学系统论的过程中,虽然对我国古代理论、四书五经、近现代科学、马列、宗教神学等都有些微词,但也并没有对其全面否定,而是在马列本土化过程中采取了我们传统的中庸之道,根据近现代科学发展所反映出来的基本事实,对其各自的优长予以提炼深加工,从而使其共同形成了一种人类文明新形态,有心者可以仔细琢磨一番下面的附表,无论您偏执于哪种理论与学说,其中都能或多或少找到其身影。
在前文和以上探讨马列本土化问题时,主要是依据我们“中华本土理论体系现代化翻新阐发表”进行的,虽然其牵涉内容很多,但对我国儒学和神学的优长等则涉及较少,下面就将其与儒学和神学相互补充完善并一起现代化问题谈点看法供大家参考。
1.人类文明新形态可以促使儒学与马列相互补充完善。客观地讲,马列主要研究商品经济学中人与人之间的相互关系(比如“阶级斗争”),而个人修身的思想深度研究则相对欠缺,虽然我们一直在强调“马克思主义意识形态”,但未免有些简单粗暴,效果并不理想。
最近又补充学习了我国传统的四书五经,根据其内容予以解读,其特色实质突出为人文科学,据人民网《儒家思想中的修身之道》概括:“孔子既是儒学创始人,也是传统文化的继承者,这里所说的‘传统文化’指的是孔子视角下的夏商周三代礼乐文明。孔子把夏商周三代礼乐文明所蕴含的道德元素突显出来,开创了儒家学派。在古代儒家思想中,有没有道德是人与禽兽的根本区别,道德践履水平的高低是君子与小人的分水岭。”这样基本就把儒学的精要概括出来了,其竟然与我们通过马列本土化所产生的“人性与神兽性的对立统一运动”惊人地相似。
通过学习进一步认识到,儒学的“修齐治平”属于一种系统性学问,既包括个人修身的思想改造,也包括人与人之间相互关系的社会教化,内容非常充实而精到,洋溢着浓浓的人情味,这就与马列本土化所产生的人文科学基本内容投起缘来了。
然而通过这一比较也反映出,我们儒学缺失人类诞生本根和经济学学科设置,而马列缺失人文科学设置的短板都一起暴露出来了,若将它们两者的短板一起补齐,并将其内容相互补充完善,那无疑属于一种锦上添花的善举,不但促使我们中华人道文明(人类学)进一步完善并定型,而且使我们“人文经济学”政治指导得以贯彻落实,从而使其进一步羽翼丰满,无懈可击,有力促进我们人道文明和人道主义(即特色社会主义)的发展。
2.人类文明新形态可以促使世俗与虚拟人文科学共同发展。通过一系列梳理得出,所有的宗教神学实质上都属于一种虚拟的人文科学,也不得不承认,神学由于属于虚拟性质,它并不受世俗局限所羁绊,其想象空间较世俗人文科学要深广,对真善美与假丑恶概括得要深入些(由此才产生了那样多神学并尽情发挥),这属于其优长,然而其毕竟属于虚拟性质,只有将其世俗化才能在人类社会中促使其从后台走向前台,从虚拟走向世俗,使其真正与现实生活走到一起,并使其理想得以贯彻落实,以实现其美好愿望。所以从严格意义上说,将各种宗教神学予以世俗化并非属于其离经叛道,而是属于帮助其予以现代化翻新改造以适应近现代科学发展并与时俱进的一种进步。
在人类文明史上,宗教神学一直是一个大类,其统摄着各宗教族群思维、思想、生产生活的方方面面,而且根深蒂固,由来已久,我国政治由于一直属于无神论,所以对有神论一直都采取非常谨慎的态度,一般不去触碰它们那根敏感的神经,但问题终归是问题,其是无法回避的,我们不得不予以正视和面对。
上面曾提到我们人道文明虽然属于无神论,但并不与各种宗教神学直接发生正面冲突,因其不属于神与神之间的那种异教徒之争,而是根据近现代科学的发展对其给予现代化,并将它们虚拟的理想和美好愿望统合起来加以世俗化从而得以贯彻落实,其是在帮助它们集体进步,共同促进人类文明一起发展(包括我们中华文明自身)。所以,由马列本土化所产生的现代化新型人道文明对它们并无敌意,而是充满友善、包容与和平的愿望与其相处,以实现共同发展进步。
谈到宗教神学问题,我们就不得不对西方近现代科学所存在的问题直言相告了,还是请参考下面的附表,根据我们中华系统论予以审理,西方“经天”有赖于神学,“纬地”有赖于物质科学(物理学),而其思维则有赖于“抽象”的主观主义哲学,这就是其“神学、哲学、科学”三位一体理论体系的本质性概括。
西方之所以至今仍存在着宗教神学,其根本原因在于他们的科学体系中从没有与宇宙自然基本事实相符的那种真正“经天纬地”的基础科学(基础科学产生基础理论),由此才为其宗教神学留出了一个很大的空间,而我们中华文明从远古时期在我们形成理论体系之初就由我们的易经和道德经等解决了这一根本性问题,从而保障我们中华文明能够生生不息,源远流长,由此也就不谦虚地讲,所谓的西方文明从其孕育到诞生,其本身就发育不全,存在着先天性残疾,事实已明明白白地摆在面前,不容置辩(其宇宙观与人类观两粒扣子都扣错了)。至于其所人为规定的什么如物理学、天文学等为“基础学科”等,那在我们中华文明看来,其实质上属于“张冠李戴”或“以下犯上”,其不导致西方整个理论体系乱套才怪!这属于我们坦诚相告的肺腑之言,听不听那属于西方的自由,但在我们中华文明这里,已将西方物理学等划归“形而下者之器”的应用科学了,从而将其作为科学素材进行本土化改造,准备将其收编进我们的“特殊矛盾”运动之中用以补充完善我们“五行八卦”的现代化选项了。
以上在对有神论的剖析中,其实也对无神论以及其它理论与学说进行了一下扫描,可以说其都存在着各自的缺欠与不足,有鉴于此,希望不要继续对某种信仰和理论过于偏执,而是应该实事求是,根据近现代科学的发展,各种信仰和理论通过相互取长补短共同进步为好。
3.将古今中外各种理论的优长经深加工整合为一体,共同培育繁花似锦之盛景。通过前文和以上梳理大家看到了,其涉及到了人类文明的一切发展成果,在梳理中根据我们中华道统理论基本范式,该继承的继承,该弘扬的弘扬,该扬弃的扬弃,该改造的改造,达到了集众家之长,摒众家之短之目的,通过拨乱反正,也收到了由大乱走向大治的奇效,从而继续沿着我们中华文明运行的基本轨道和文脉,走向更加光明的未来(参见下面附表)。
马列本土化深加工与我们儒学和各种神学的基本关系理顺后,其与近现代自然科学以及人类文明一切成果也就都理顺了,在前文和以上探讨中,通过“第二个结合”在将马列本土化过程中,实质上已将近现代科学、四书五经、马列、宗教神学等人类文明一切成果经深加工整合为一体,由此,它们便一起培育出一个世界文明的百花园,并且一起盛开,从而形成一种繁花似锦之盛景,这既属于各宗教神学所向往的人间“天堂”,也属于我们国学所向往的那种“大同社会”,更属于马列所描绘的“共产主义”,我们现在将其统称为“人类文明新形态”,由其构建一种没有战争和杀戮,没有霸权和歧视,世界各族人民共同和平发展的“人类命运共同体”。
怎样对近现代科学进行深加工,前文和以上已对其从本根上有所涉及,但其有些细节仍有待进一步探讨。

图片

二、我国意识形态与信仰混乱的原因
以上一节为便于大家理解,先对我国意识形态和信仰给予了一番概略性梳理,但其是顺着宇宙能量运动的主线与辅线从一团乱麻中梳理出来的,然而其缘何会产生那么多混乱,我们不得不深入追究一下原因,否则我们一些自认为学富五车的学者依然会“以己昏昏,使人昭昭”,继续加剧我国学界的混乱。
上面曾提到,近现代以来,伴随着西学东渐,西方神学、哲学、科学以及其资本主义文化等一起来袭,出现了“乱拳打死老师傅”的一幕,其一套王八拳反而把我们最具有文明底蕴的学术理论界给彻底打蒙了,现在许多学者还有些缓不过神来。
细心的学者应该都看到了,近年来我们政治家和党媒一直在强调“文化主体性”问题,它一针见血点出了我国学术理论界病魔缠身的症结所在,其与清理我国意识形态和信仰的混乱直接相关,下面我们就从这里说起。
(一)中华文明丧失本土理论必然对西方近现代科学缺少独立见解
还是先请参考下面的附表,并先搞清楚我们中华文明及其理论体系的主体究竟是什么,只要明白了这一问题,就会对我国学术理论界意识形态与信仰极度混乱的原因基本搞清楚了。
1.中华文明依然没能渡过“救亡图存”的危险期。十八大以来,我们党一再强调文化自信和文化主体性,如果拉长我们的历史镜头就会看出,从1840年起,我们中国屡遭帝国主义列强的侵略和蹂躏,中国共产党领导全国各族人民经过28年的浴血奋战,取得了革命的胜利,建立了新中国,然而我们的文明与文化却远没有获得彻底的解放,其在西化中所丧失的主权仍亟待修复,其仍没能获得独立自主的地位,深刻的文化改造仍没有结束,仍没能渡过“救亡图存”的危险期。也就是说,我们的社会革命仍没有竟全功。
然而继续拉长我们的历史镜头还会看出,由于中西方文明发展的路径不同,其发展的侧重点也就不同,比如我们中华文明由于曾“罢黜百家,独尊儒术”侧重于人文科学研究,而西方则在反抗宗教神学的黑暗统治后开始侧重于物理学研究,由此导致的结果便是,我们中华文明基础性的自然科学(唯气论)研究不但没有取得进展,反而出现了倒退,而西方却在物理学研究领域率先取得了突破,从而出现了其异军突起并西学东渐的浪潮。尤其是近现代以来,我国由于列强入侵及其文明的渗透,更是出现了“打倒孔家店”、“废止中医案”和“汉字拉丁化”等全面否定我们中华文明及其道统理论体系的逆流,主张全盘西化,虽然中医药学经奋起抗争,没能使“废止中医案”等最终得逞,为我们中华文明在苟延残喘中保留了一息尚存的一口气,但在我们的科研教育体系中,却一直在大力推行西方科学文化教育,包括我们的中医也一直在被西医化,所以我们整个中华文明及其理论体系事实上基本被阉割了,导致我国整个文化领域几乎完全成为了西方科学文化的殖民地,并且出现了积重难返的现象。
试看我们的教科书,其学术理论几乎清一色的“唯物论哲学”,我们中华文明传统的道统理论已彻底绝迹,可以说我们的大脑和思维已被西方科学文化转了基因,所发表的大量文章和著述言必称希腊,竟忘记了自己姓甚名谁,崇洋媚外之风盛行,西方宗教和资本主义文化在我国已经泛滥成灾,崇西学、瞧西医、换洋脑(哲学思维)、说洋话(如哲学话语)、信洋教、装洋人、结洋婚、过洋节、染洋发、行洋礼(以西方规制为则)、取洋名、攀洋亲等似乎还成了某种社会时尚,更别说我们的“文化主体性”了,哪里还会有我们自己的独立见解?!
为此,在前文《中华文明需要再次“炼石补天”(内部讨论稿)》中曾用这样一句话概括了这一现象:“在学界拜倒在西方文明麾下,运用一整套的西方学术理论来研究我们自己的文明问题时,还企图东施效颦构建什么‘中国哲学’,简直是迷糊透顶,其满脑子西化思想与思维研究中华文明课题,哪里还会有半点中国味?!在我们中华文明理论被彻底阉割情况下研究中华文明课题,其所谈内容必然属于我们中华文明史上的数典忘祖之论,其研究成果必然属于被阉割了根器的‘老公文明’或‘老公理论’。”也正是因为如此,其才又提出了“炼石补天”的问题,比如“我们再次‘炼石补天’就是要为我们中华文明重新修复自己的根器,以冲出‘高墙’并放飞自我,使其在世界文明中重新雄起!”
2.对西方近现代科学应具有我们自己的独立见解。长期以来,我国科学教育界一直对西方科学处于一种迷信状态,甚至对其顶礼膜拜,然而根据其近现代科学发展,运用我们中华系统论对其予以审视,则可以得出我们自己的独立见解,并对其缺欠与不足一览无遗,从而破除对其的盲目迷信。虽然在下对近现代科学并没有接受过正规教育,掌握资料也很有限,但通过自学也能对其产生一些质疑,并得出自己的个人看法。
(1)物质不属于宇宙的本质。在我们当年初中所学物理学中,一直是“物质守恒”,但爱因斯坦的质能转换关系式与核爆炸则证实,物质可以转化为能量,说明物质并不能守恒。现代宇宙大爆炸理论也已经证实,可见与可探测性物质仅占宇宙质能总量的4-5%,而其不可探测性暗物质与暗能量却占95%以上,由此通过考察基本可以证实,宇宙的本质实质上属于能量,并不是物质。
(2)宇宙自然的绝对运动无法回避。据宇宙大爆炸理论反映,自“奇点”发生大爆炸以来,其一直处于不断地膨胀中,并且科学界认为其是由暗物质不断地转化为暗能量从而推动宇宙在膨胀,而这种膨胀,明显属于宇宙的绝对运动,由此也就证实,宇宙的“第一推动力”并非是由“上帝踹了一脚”才产生了运动,而是自然的。而宇宙的绝对运动及其动因,这属于宇宙运动的基础科学和基础理论研究范畴,其直接扣了宗教神学的老底,彻底地颠覆了其上帝的“创世记”假说。
通过宇宙膨胀,其不但颠覆了唯物论,而且也颠覆了其哲学的著名论断,其“世界上没有离开物质的运动,任何形式的运动都有它的物质主体”的阐释显然是错误的,因暗物质与暗能量的运动并非是由物质决定的,反而是由它们的运动在推动着物质运动(物理与化学亦如是)。
然而通过宇宙的绝对运动则反映出一个理论上的更大问题,即万有引力的背景(即“天”)也在运动,在其之上还存在着更高一级的顶级斥力与引力,这已经成为无法否认也无法回避的一个基本事实,不容置辩。通过考察说明,斥力与引力属于一对孪生兄弟,其与我国古代理论中的“阴阳”一样,它们互根互存,不可分割(可参考“暗能量”词条),由此可破解一系列宇宙与近现代科学之谜(其只懂“纬地”而不懂“经天”所产生的必然结果)。
(3)物质相互之间的运动属于相对运动。还是爱因斯坦坦率,其直接将自己的研究确定为《相对论》(在“参照系”中进行研究),由此也确定了近现代科学研究的范围基本都属于“相对运动”。这样问题就很清楚了,我们现在物理学所谈运动都属于物质的运动,并且都属于物质相互之间的相对运动,比如星系、星体、物体、分子、原子、核子等的运动,都属于这一类,然而在搞清楚宇宙绝对运动及其顶级斥力与引力基础上,对近现代科学便可得出我们自己的独立见解。
据资料介绍,所谓“万有引力”的成因至今都没能搞清楚,然而通过宇宙膨胀搞清楚其绝对运动所产生斥力与引力的情况下,牛顿将星体与星体和星体与物体相互之间的吸引称为“万有引力”显然是托大了,因其并不属于宇宙运动顶级那种最大的力,更非能够涵盖“万有”的绝对之力,事实已经将其“万有”拉下了神坛。
由于斥力与引力属于一对孪生兄弟,光有引力而没有斥力显然瘸了一条腿,也显然出现了“盲人摸象”现象(所谓“四种作用力”都犯有这种通病),由此在解释一些自然现象时便显得捉襟见肘,支绌乏力,也由此出现了一系列问题。
(4)继续对“四种作用力”等产生质疑。我们教科书一直在说“质量越大引力越大”,但考察结果并非如此,比如:1)太阳明明一直在向地球释放能量,我们反而说是太阳在向地球发出“万有引力”,这不合常理,大有本末倒置之嫌;2)我们地球海洋在面对月球时会产生潮汐,明明其是月球的引力所致,我们却说其属于地球“万有引力”的作用;3)光线在经过大质量天体时它会发生弯曲并拐弯,明明是大质量天体对其的斥力所致,我们却说其属于大质量天体的“万有引力”效果,然而如果真是大质量天体向光线发出“万有引力”,那它一定会将光线吸收掉,绝不会允许小小的一缕光线逃逸;4)中子属于电中性,其中一个中子衰变放能后变成质子,明明其释放出一定能量后因本身丧失了能量而与另一中子形成正负能关系而生成原子核,导致电子被一推一拉围绕原子核快速运转,我们却继续称中子拥有电中性,并说这个质子拥有了正电荷,而说核外电子属于负电荷,怎么琢磨也感觉不对劲;5)无机物是因其内部能量向外释放增强了内部引力而凝聚在一起,而有机物则是通过叶绿体将太阳能转化为生物能,从而导致二氧化碳离解并随生物能的不断注入而产生了有机物,并促使有机物小分子凝聚为大分子,它与无机物内部的能量运动是反向的,然而有些科学家却认为其没有不同,还主张取消无机与有机之间的界限,等等吧,对于这些问题,自己也查了一下资料,有人说其属于人为规定的,但由于自己属于非专业人士,不敢贸然下结论,所以希望我国那些专家教授们在科普时不要只当西方科学的搬运工,也需要将其本土化,需要再将这些问题重新核实一遍,根据近现代科学发展所反映出来的基本事实和我们本土理论原理将其搞清楚,并运用我们本土理论给予阐释,以免误人子弟。
通过以上考察和分析,西方所谓的“实证科学”并非道法自然,而是如同其一直信奉的神学一样,也带有严重的人为主观色彩,所以在将其本土化过程中,存在着许多工作需要我们的科学家和教授们继续进一步破除迷信,解放思想,力争为我们的教育事业提供一套更加反映自然真实的教科书,以促进我们中华文明的伟大复兴和科研教育事业的更高质量发展。
在此也不妨畅想一下,若经过我国科教界的共同努力将西方近现代科学实现了我们的本土化,那它就变成我们中华现代科学了,其将在世界科教界逐步替代西方科学而普及开来,并逐步实现全球性的科学和文明大革命,所以,这一系统性工程任重而道远,前途无限光明!
展望未来,我们虽然充满信心,但也需要正视我们古老文明及其理论体系中所存在的缺欠与不足,若不能将其补充完善,我们的前行之路仍然会荆棘丛生,举步维艰。
(二)中华古老文明属于一种早产儿,其发育难免存在着自身的先天性缺欠与不足
在世界四大古老文明中,我们中华文明属于唯一没有中断过的文明,这的确属于事实,但也不得不承认,它在世界文明史上属于一种早产儿,现在审视起来其在有些方面是发育不够成熟和健全的,我们古圣先贤的有些理解与阐释也并非完美无缺,必须要承认这种现实,否则如果妄自尊大盲目排外,那与我们中华文明海纳百川并兼容并蓄的包容性是不相符的,不利于我们中华文明的继续发展和伟大复兴。
1.中华文明需要吸纳人类文明一切成果,避免盲目排外。长期以来,由于我们古老文明本身存在着一定的模糊性,所以其在传承中一直存在着多种紊流甚至逆流的干扰,其原因除我们文明理论范式有欠明确外,也在于我们的无神论意识形态有欠彰显,首先需做自我批评。
在本文前言中,其第一句就是“伴随着历史的发展,目前世界经济与科学可以说已基本实现了全球化,然而世界文明发展则远未全球化,其属于人类历史发展一块明显的短板”,然而在网络中观察到,有些学者虽然国学功底深厚,但由于近现代基础科学知识匮乏,出现了盲目排外的现象,比如在谈到人类起源时,不但不承认达尔文经实地考察得出的进化论,而且也拒绝恩格斯人类诞生于劳动的结论,并认为人类诞生于“道生之,德畜之”甚至源于“外星人”而闹出笑话,真让人啼笑皆非。
这种情况在我们国学界一直很普遍,一般都是根据古籍引经据典,认为只要读懂了古籍就可以破解宇宙自然和人类世界之谜,并包打天下,然而根据近现代科学考察所得出的基本结论则是,无论是我们古老的易经还是道德经(玄学),也无论南华经还是黄帝内经与中医药学,甚至包括宋明理学等,它们都是围绕着我国古代的气一元论而阐释的,遗憾的是,我国气一元论的阐释则有些散乱,再加上儒学长期作为官学以解释人文科学为主而服务于对社会的政治统治,从而冲淡了对自然科学的研究,致使后者在其发展中受到了冷落(干实事一直不如“升官发财”受追捧),再加上后来异族统治实行愚民政策,由此导致在西方自然科学迅猛发展的时代而我国的科学技术则慢慢落伍了下来,并招致八国联军入侵,沦落为半殖民地半封建的悲惨境地。
然而尽管我国的自然科学出现了落伍现象,并且我国科教界也曾一度抛弃了我们传统的气一元论而屈从于西方的“唯物论”,但传统文化的基因还在,尤其在民间,其流淌在中华民族血脉中的这种遗传难以磨灭,伴随着近现代科学发展种种谜团的涌现和我们党四个自信的鼓励,结合科学考察等,其“春风吹又生”,再次迎来了我们中华文明的浴火重生和伟大复兴。
2.近现代科学发展在助推我们中华古老理论体系的复苏。既然目前经济与科学已基本实现了全球化,并取得了巨大的成就和历史功绩,那就说明其存在着由世界经济和科学界所普遍认可的科学性与合理性,并且形成了一种世界性潮流,尤其是其“实证科学”对许多自然现象的反复证实,说明其很难被推翻,不但我们这样的古老文明难以抵制,而且还被其在某些方面深刻地进行了改造,整个世界都被这股潮流裹挟于其中,对此我们必须要予以正视,由此,充分运用科学发展的现实对宇宙自然和人类世界给予更深刻全面地认知是历史发展所必须的,我们无法也不应该抗拒。
然而我们接受并认可近现代科学发展并非对其盲目迷信,而是对其各种知识也多方面进行质疑与考证,尤其是其物理学由原子深入到基本粒子,其理论由“物质守恒”到“质能守恒”的变迁(如核反应中物质可以转化为能量,以及爱因斯坦的“质能转换公式”,其反映出实质属于“能量守恒”),再到宇宙大爆炸理论的出现,说明物质是由能量遇冷收缩凝聚而成,进一步证实了宇宙的本质属于能量,而物质的存在和运动仅仅属于能量运动的一种存在形式和现象,由于本质与现象不明的原因,所以才涌现出了物理学难以破解的种种谜团,而破解这些谜团只有通过“能量守恒”才能得以解决,由此其又奇迹般地回到了我们古老的气一元论。
近现代科学回归我们古老的气一元论,其不但对我们古老理论进行了一番“翻箱倒柜”,更是击中了西方神哲科理论体系的下盘,并将其掀了个底朝天,对此上面已有所述及,下面就再继续谈谈我们中华古老理论体系的缺欠与不足,否则那些顽固的崇古派仍然会执迷不悟。
3.试解《易经》需先根据近现代科学发展破解宇宙之谜。无论搞科学研究还是搞理论研究,都必须要先搞清楚基本事实,比如对于我们古老易经这部“天书”,要想读懂它必须要先读懂宇宙诞生、存在和运动的实际状况,这样才能对照其阐释的原理得出实质性理解与领悟,否则必然会误入歧途,也必然会“以己昏昏使人昭昭”,这种现象在我们国学界大量存在。
一般情况下,人们在宣扬我们国学时多以褒扬为主,很少有人根据近现代科学发展谈论其缺欠与不足,否则就会被扣上被西化甚至“极端科学主义”的帽子,但如果仅限于歌功颂德并护短,那就难以做到扬长避短。再说,对那些缺少近现代科学基础知识而只知道一味地“之乎者也”念经的人们,如果不明确指出我们古老理论体系所存在的缺欠与不足,也难以使他们清醒过来。
客观地讲,我们最古老的易经肇始于一套阴阳符号,其对于我们后人实质上相当于一部无字天书,为此我们的古圣先贤曾根据各自的深入考察与思考对其进行了各种试解,也得出了其各种答案,也正是根据这套符号,其基本都没有脱离“一分为二,二合为一”的太极与阴阳轨道,在此基础上,我们的道学又将其发展为“一生二,二生三,三生万物”更系统性的理论体系,由此为我们中华文明的后续发展奠定了坚实的基础,并与有神论形成了严格的区别。
然而我们古圣先贤对易经的试解与阐释是随着历史的发展和对自然的认知在渐进中不断深入的,在“玄之又玄,寂兮寥兮”阐释基础上又经反复考证逐步将其明确为“气”,那么根据近现代科学的发展,我们应继承我们国学这一海纳百川并不断优化的优良传统,自然应该将人类创造的一切文明成果消化吸收进来,这属于我们后人义不容辞的历史责任和使命。
由此,我们究竟是躺在古圣先贤的功劳簿上止步不前,还是根据近现代科学发展破解宇宙之谜用以补充完善我们的古老理论,这就形成了本本主义与现实主义的区别,毫无疑问,我们应采取现实主义态度,继续推动我们古老文明向前发展。
然而在破解宇宙之谜过程中所牵涉的内容非常复杂,既包括宇宙大爆炸理论和近现代物理学(含核物理、热力学、熵定律等)、化学和生物学等,也包括我国古老的气一元论和中西医药学等,还包括其所涉及的无字之书,我们只能就其基础部分进行考察,一些高深的部分学不过来,即便如此也能发现我们古老系统论所存在的一些缺欠与不足,所以也就只能就此对其进行一下大体的扫描。

图片

4.对我们古老系统论进行一番概略性扫描。根据近现代科学考察所得出的结果,其与我们古老理论的阐释则有所不同,比如:1)宇宙自然的本质属于(大爆炸)能量,与古代之“气”虽然有所相通,但也不尽相同;2)太极八卦中首先强调了“乾坤”两卦,其要求在对自然万象的解读中,首先需要与“天地”的基本矛盾运动相联系,从而保证其系统性运动的完整性,其也为我们“人道文明”系统论的构建与发展提供了参照(请注意这一点);3)道学的“三生万物”实质上已为近现代物理学发展预留了空间,也为五行八卦的现代化发展提供了选项;4)我们的视野需跃出太阳系,与宇宙大爆炸视野接轨;5)自然界存在着生命(有机界)与非生命(无机界)之别,而生命是在无机界能量运动基础上诞生的,这也与我们古老理论的笼统性与模糊性不同;6)生物界存在着微生物、植物、动物、人类生物链,并且由自养微生物与异养微生物主导着整个生物界的生物能运动(这一观点属于考察中得出的初步结论,需要科学界继续给予证实,比如叶绿体属于自养微生物与植物共生的确证),这也是我们古老理论中所缺失的内容;7)近现代科学区分为自然科学与社会科学,我们传统理论不得不予以采纳;8)我们传统的人文科学一直缺失人类诞生本根,也一直缺失经济学学科设置,其必须要将马列的人类起源论和“政治经济学”消化吸收进来;9)我们传统的人文科学有些散乱(如儒道释各说各话),需要整合;10)传统的惩恶扬善意识形态教育缺乏统合力和战斗力,需要进一步提升,等等吧,还有其它一些问题也需要现代化,在此就不去事无巨细了。
所以,近现代科学以上这些发展成果都是确实的,也是无法否认的,我们中华系统性理论体系必须要将其消化吸收进来,不能将其拒之门外。如果将以上科学发展成果融会贯通,其所解读易经的结果是不一样的,其不但会促使我们古老理论现代化并得以补充完善,而且可以克服其阐释中的许多笼统性和模糊性,更能够以理服人,并令人难以拒绝(见下表)。
(三)中华人道文明信仰的扣子应扣准“人类(劳动能量)观”
关于这一点,上面已有所述及,但由于其既涉及我们传统的人文科学,也涉及各种宗教神学,更涉及马列的本土化,其对我国的意识形态建设更为重要和关键,所以必须得专门探讨一番。
1.中华人道文明所涉内容属于我们意识形态建设的关键,也属于我们人道信仰的重要依据。根据近现代科学梳理,我们由此便得出了对古老易经的现代化解读,并由此对其理论体系的表达进行了翻新,从而得出了我们中华文明独具特色的系统性理论范式,这便为我们梳理人类学提供了可供借鉴的参考。
相比较而言,从古至今真正探究宇宙学的理论并不多,除被否定和覆盖的之外(比如天圆地方说、地心说和日心说等),主要也就两类:1)中华古老易经和道德经等,中医药学也涉及一部分;2)近现代科学中的宇宙大爆炸理论、天文学、天体物理学等。由于近现代科学发展迅猛,宇宙学新发现很多,学起来非常费时费力,但其大爆炸理论最终基本归纳为三种基本内容:即暗物质、暗能量和物质(反物质有待继续探讨),其基本结构也相对简单,较容易理出头绪,而人类学则就复杂了,其梳理起来并不简单,需要下一番狠功夫甚至通过激烈辩论激发灵感才能逐步“去粗取精,去伪存真”。
(1)中华儒学。其涵盖范围虽然也涉及宇宙学,但其基本内容则主要属于人文科学(如修齐治平等),对此大家不应该存在歧义。
(2)马列。虽然其理论阐释以自然科学的“唯物论哲学”为基础,但其是为人类学研究服务的,所以其基本内容也属于人类学,并且包括经济学,对此大家也不应该存在歧义。
(3)宗教神学。其宗教信仰虽然各种各样,也都强调其各自的上帝至高无上,并一直相互征伐,相互杀戮并斗得死去活来,但西方在其文艺复兴运动中为了反抗宗教神学的黑暗统治,曾借用我国的人道概念形成了其“人道主义”与之抗衡,这就为各种各样的宗教神学理出了头绪(西方资本主义在反有神论中也存在闪光点),并给出了基本的诠释,其实质上也与我国的佛学一样,虽然一再宣扬其上帝或神佛能够管天管地,但在本质上它们都属于一种虚拟的人文科学,其旨归仍然是要管人。
通过这一梳理就基本搞清楚了,无论是中华儒学还是马列以及宗教神学,它们实质上都属于人类学,所不同的是,1)儒学属于世俗的人文科学,其基本内容既包括个人修身也包括人与人之间的基本关系(如伦理学),并提供了大量研究素材,虽然其内容都很实事求是,但其理论阐释则是初步的(如“人性本善”和“道德”),由于缺失人类诞生之根仍有欠给予更加根本性的理论概括与阐释;2)马列主要研究商品生产与分配中人与人之间的社会关系(如“阶级关系”),对思想研究则有欠深入,更缺失系统性的人类学理论概括与阐释;3)宗教神学则主要教化并改造人的灵魂和思想,但其是出世的,属于虚拟性质,需要将其世俗化,否则其脱离社会必然实用性不足。由此便进一步反映出,在世界经济与科学基本实现了全球化外,唯独世界文明难以全球化,其主要原因在于人类学(以人文科学为主)太过复杂,还缺乏一种能够使儒学、马列和宗教神学等都能够臣服的那种人道文明和理论体系,更缺乏一种统一的信仰。
2.恩格斯的劳动起源论为中华人道文明成型补上了画龙点睛的一笔。上面已经提到,我们传统四书五经的内容基本都属于人文科学范畴,洋溢着浓浓的人道文明气息,但其理论构建却不够理想,因其缺失人类诞生之根,由此也就论述得有些散乱,难以通过系统性理论产生那种提纲挈领并纲举目张的强力效应。
通过以上梳理就很清楚了,古今中外虽然几千年来论述人类学的著述浩如烟海,但一直都缺失人类诞生的本根,以至于各种理论与学说虽然洋洋洒洒,也都相互论争不休,但唯有恩格斯的“劳动创造了人本身”才一语点醒梦中人,为人类起源补上了画龙点睛的一笔,也为世界文明由大乱走向大治一槌定音,各种人类文明理论与学说无不臣服于其麾下。
对于恩格斯为人道文明画龙点睛这一笔,其只有被纳入我们中华文明理论范式之中才能使其获得下笔的机会,请参考下面附表,根据其所标明的“人类本根:劳动能量(中+马)”,其既将马列的“劳动能量”作为人类本根,也将其统在了我们中华系统论直根系的宇宙能量观麾下,从而补充完善了我们有所缺欠的侧根系,并使我们中华文明既拥有了直根系也拥有了侧根系其系统非常完备的理论体系。
上面已经提到,中华人道文明的扣子应扣准“人类(劳动能量)观”,其对我国的意识形态建设最为重要,通过以上梳理也可以看出,虽然说宇宙能量观属于理论构建和意识形态建设的基础,但人类劳动能量观才属于我国意识形态建设的关键,因为其不但可以将本本马列本土化并使其现代化,而且也可以促使我们传统的儒道释合而为一,从而以一种崭新的“人道文明”意识形态统合古今中外所有的宗教文明和信仰,并且它们都无法抗拒。
无论是人类本根还是人道文明意识形态,其都属于以我们中华文明及其理论范式为基础实现马列本土化的产物,尤其是通过马列本土化所产生的“人文经济学”,其第一次将文化建设与经济学运动发展统合在了一起,既对人文科学或文化注入了“劳动性”这一实质性内容(“崇德向善”不能空谈,更不能成为知行不一的“两面人”),避免了其一直空转或空谈的弊端,而且也对经济学注入了人文科学内容(化解了“阶级斗争”),不但弥补了我们传统国学一直缺失经济学学科设置的短板,也将马列的“阶级斗争”学说深化为“劳动性⇌寄生性”的对立统一运动,从而将其由社会运动的现象学深化为“形而上者之道”能量运动的本质学,并由此使意识形态在“人性+劳动性⇌神兽性+寄生性”基本矛盾的对立统一运动中彰显出来,为其开辟了一片更深更广的新天地,也使其更具有说服力。
很显然,我们中华人道文明实质就是政治家“精神文明+物质文明”之“人类文明新形态”指导下的产物,其既古老又现代,既源于儒道释、马列和各种宗教信仰等,又高于它们,由于其是根据近现代科学所反映的基本事实为依据,对其它理论及其意识形态和信仰并不会产生那种“异教徒”似的正面冲突,而且还具有很强的生命力与说服力,所以它们都很难抗拒。
通过以上梳理并消纳近现代科学发展成果和各种理论,我们中华文明不但扣准了宇宙观与人类观,而且也修复并补充完善了我们传统的宇宙学和人类学系统性理论两大体系,并快刀斩乱麻克服了各种理论与学说的混乱不堪,也进一步明确并统一了世界文明的意识形态与信仰,为世界文明的进一步发展进步提供了重要参考,下面就举些论辩中的实例供大家参考。
3.中华人道文明在消纳西学基础上会消除其与有神论等之间的隔阂。如上所言,生命是在无机界能量运动基础上诞生的,它也是靠由太阳能转化为生物能而存活的(神也不能不吃饭,更不能靠吃无机物存活),任何将生命置于宇宙能量运动(含无机界与有机界)之上的做法和企图都是错误的,因其不符合自然运动逻辑和规律,这就将有神论和自以为是的各种主观主义学说都给剔除出去了,在纯正的科学和自然规律面前,任何主观臆想和瞎蒙必然会遭遇历史的清算。
回顾这些年来网络辩论的历程,其一开始属于“军阀混战”,各种理论与学说都曾大显身手,但慢慢多数都逐渐退出了“战场”,虽然我们有些学者还在抱着本本马列不放,但在网络辩论的实际中,其已经基本不露面了(倒是我们体制内有些学者还有时抱着本本主义哲学不放),由此说明其已经不那么理直气壮了,所以在此就举三个其它实例供大家参考。
在网络辩论中虽然也据理力争,但也一直在尝试怎样与其它理论消除隔阂的问题。自己曾遇到过许多辩手,他们都远比自己学识渊博,但对近现代科学的了解则相对较弱,其中曾有三位比较典型,可以说其曾属于遇到的三位“死对头”,1)一位是儒道释高手,经过长时间激烈辩论后表态:只要能把西方科学吸收进来就可以,后来我们在抵御基督教和其它歪理邪说辩论中成了同盟军;2)另一位属于佛学和儒学高手,其突出特点是反马列,认为其不如我们国学优秀,经长期论辩后表态:只要能将马列以我为主并为我所用消化吸收进来就可以,由此我们也基本形成了统一战线;3)还有一位属于非常顽固的基督徒,学识也非常渊博,并且很具有理论功底,虽然其死守有神论,但其优点是比较实事求是,也不太胡搅蛮缠,通过对其运用多种方法进行强攻,反而促使对这一问题在探讨中不断深入,并得出了一些新的思考与见解,推动其更深入发展。这位老兄虽然现在不说话了(对其仍有所牵挂),但也说明其难以攻破我们的无神论。
这三位高手具有一定的代表性,最终他们都对马列和近现代科学本土化没有异议,或者说提不出反驳意见,其中最主要原因是我们中华古老理论在消纳西方神学、哲学和近现代科学基础上所进行的现代化翻新,其既能够集众家之长又能够摒众家之短从而兼容并蓄的气度,不得不令他们所折服,这就是我们政治家所倡导“坚持文化主体性”运用的效果,所以,我们要坚定文明和文化自信,从而进一步共同努力,继续推动我们中华文明的伟大复兴。
正如我们易经所揭示的原理一样,事物一直处于不断地运动之中,在辩论中虽然自己有时连打带闹,给人感觉不够正规,但也消除了一些敏感的政治性,而是给人留出余地,期待着都向更好的方向转变。不知他们对在下的看法如何,但自己在辩论中始终将他们看作亦师亦友,不去无限上纲,也向他们学了不少知识。同时在网络辩论中也体会到,在马列本土化并消纳西方近现代科学发展成果基础上,我们的人道文明意识形态较西方神学和资本主义文化既具有超强的战斗力,又具有很大的伸缩性和灵活性,可以说服并团结更多人共同推动人类文明向前发展进步。
对于近现代科学和古今中外理论的考察,主要是自己在弄懂弄通的学习与梳理过程中所产生的一些看法,将其写出来不但可以有助于整理思路形成系统性梳理,而且也便于大家予以参考并相互交流,共同提高。在以上阐述中也已明确坦白,由于自己才疏学浅,并且所学习与掌握的范围基本都属于极为简单的基础知识,思虑不周、见解浅薄之弊在所难免,算是抛砖引玉吧,如有不妥,欢迎大家给予批评指正。

图片

图片


注解补充:1我们中华本土理论范式现代化是以近现代科学考察为基础,曾经历过“由标及本(1→0)”再“由本及标(0→1)”的严格程序过滤,由此其基本概念都是根据考察中所得出的基本事实由我们中华系统论根脉衍生或推导而来,并非随心所欲(一般不会出大问题),其既与无根无脉的“唯心论”也与凭抽象而存活的“哲学”具有着严格的区别,所以在运用中需首先启动我们本土理论思维进行思考,其基本原则仍然是实事求是,道法自然,杜绝人为因素和主观主义,否则会走偏。
2人类文明与文化的关系需要运用我们中华经纬学来给予理解并阐释,1)文明指的是从古至今由一大串文化(镜头)串联起来而形成的经线,它与宇宙和人类诞生本根联系在一起,其在时空中属通史,而2)文化则属于由各个断代史社会习俗交织在文明经线上的纬线,其在时空中属断代史。经纬相织才能形成历史,人类历史有多长文明就有多长,不是西方所定义的那种“文明=文化”相混淆的概念(许多概念都让西方神学和哲学搞乱套了),更不像其以“文字、青铜器、城邦(祭祀场所)”为条件所定义的那种文明(其明显含有西方宗教色彩),而是与我国古代“经天纬地曰文,照临四方曰明”的理解大致相通,否则就难以摆脱西方宗教概念的束缚,并夺回我们的话语权,从而重建我们自己的文明和文化主权。
在我们中华语境中,“文明与野蛮”也属于对立统一的一对概念,用以表达人类不同的进化程度,但其属于那种断代史的前后比较,与阐发表所阐释的人类进化通史并不矛盾,并且其隶属于我们中华文明通史。
当然,运用我们中华经纬学解读文明与文化概念及其相互关系,从而维护我们文明主权和话语权,不是一蹴而就的事情,首先要转换思维,其属于我们中华文明复兴这一系统工程中的一环,需要通过教育慢慢矫正过来,不能急于求成,一下是很难转变过来的。
3有鉴于西方文艺复兴时期曾引用我国的“人道主义”对抗西方的“神道主义”,再结合马列人类进化论,是故将表中原来的“人文:人性⇌兽性(人类进化矛盾)”修订为“人文:人性⇌神兽性(人类进化矛盾)”,这样既与西方的“神道主义”和“兽道主义”(可简称为“神兽文明”或“神兽主义”)相对应,更与其目前“半神半兽”的资本主义文明和所遵行的“丛林法则”相对应,并且更加精准有力,由此就将其与西方宗教的神性和资本主义兽性的矛盾更集中地统合在了一起,并形成了与我们“人性+劳动性”意识形态的对立统一运动,使其在我们中华人道文明理论体系中产生了鲜明的对比。
4在我们中华道统理论范式之中,其基本矛盾(绝对运动)决定着特殊矛盾(相对运动),即内容运动决定着形式运动,也属于能量运动决定物质运动,而在马列所创“政治经济学”中,其是经济基础决定上层建筑,即形式运动决定内容运动,而上层建筑则对经济基础具有反作用,所以在马列本土化过程中,需将其上层建筑划归我们道统理论的基本矛盾(绝对运动)之中,而将其经济基础划归特殊矛盾(相对运动)之中,我们的道统理论构建模式要求这样做。
还有,将资源划归资本有些不太符合实际,比如:1)美元与中东自然资源石油挂钩构成“石油美元”,其属于人为作用的结果,这种“资本”并非牢不可破,只要中东石油与美元脱钩就会使其摇摇欲坠(目前已出现其脱钩的明显迹象);2)俄罗斯拥有得天独厚的自然资源,但其却与美西方掌控的金融霸权产生了矛盾,并正在积极地与美西方金融霸权脱钩,也说明将货币与自然资源挂钩形成“资本”概念不妥。所以,虽然自然资源可以在一定程度上也可以被货币化,但其毕竟拥有自己一定的独立性,由此,将经济学中的矛盾划分为“货币⇌资源+劳动”的对立统一运动才符合社会运行的实际,中俄和中阿的经济合作实质上就是“资源+劳动”在造美西方金融霸权或货币的反,不能由美元货币或金融霸权为所欲为,世界经济秩序需要公平公正,需要共同繁荣,从而保障世界和平,各国各民族共同发展进步。

写下你的留言
9条留言
  • 赞1
  • 1条回复
  • 1条回复
上一篇:天宇之心:易经讲稿(共十二讲) 下一篇:没有了!
我要评论
  • 匿名发表
  • [添加到收藏夹]
  • 发表评论:(匿名发表无需登录,已登录用户可直接发表。) 登录状态:未登录
最新评论
所有评论[0]
    暂无已审核评论!

  蓝星新时代  | 版权所有 | 联系信箱及支付宝 fozairenjian#126.com (使用时#改@


本站域名   www.lxxsd.cn         内 


分享到: